최우수상 지방정부: 특광역시도-대전ㆍ충남, 기초 市- 화성ㆍ군포ㆍ동두천ㆍ속초, 기초 郡-연천ㆍ철원ㆍ남해ㆍ곡성, 기초 區-서울강서구ㆍ대구수성구ㆍ부산사상구
[한국지방정부신문=정양기 기자] 2021회계연도 결산자료를 토대로 지방정부(자치단체)의 재정 현황과 성과를 분석·평가한 결과 지난해 지방정부의 살림살이는 재정수지는 흑자로 전환되고 지방채무도 양호하게 관리되고 있는 것으로 나타났다.
행정안전부(장관 이상민)는 전국 243개 지방정부(자치단체)를 대상으로 실시한 2022년도 지방정부(자치단체) 재정분석ㆍ평가 결과를 지방재정통합공개시스템인 ‘지방재정 365’(http://lofin.mois.go.kr)에 최근 공개했다.
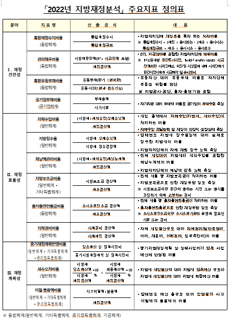
행안부 ‘지방재정 365’ 공개 자료에 따르면 이번 재정분석은 ▴건전성 ▴효율성 ▴계획성 등 3개 분야 13개 지표를 사용하여 지방재정을 총망라하는 수준으로 분석하였고, 인구‧재정 여건이 유사한 특·광역시1, 도1, 시4, 군4, 자치구3(서울1, 광역2) 등 13개 지방정부(자치단체) 군으로 유형화하여 평가했다.
먼저 <건전성 분야>에서 통합재정수지비율은 1.94%로 전년도의 적자운영에서 흑자로 전환되었으며, 이는 2021년도의 부동산거래 증가, 법인 영업이익 호조 등으로 세입이 증가한 결과로 판단된다. 통합재정수지비율(규모)은 당해년도의 세입과 세출을 비교하여 재정활동의 적자 또는 흑자 여부를 측정하는 지표로서, 2021회계연도 결산 기준(총계)으로 산출한 결과 2020년도 –2.23%(-8.7조)에서 2021년도 1.94%(7.7조)로서 흑자 전환된 것으로 나타났다.
또 채무잔액(BTL지급잔액 포함)은 38.8조원으로 코로나19 대응을 위한 지방채 증가 등으로 전년 대비 5.9조원 증가하였으나, 관리채무비율은 2020년도 6.28%(32.9조)에서 2021년도 7.06%(38.8조)로 세입증가에 따라 전년 대비 0.78%p 정도 미미한 수준으로 증가하는데 그쳤다. 증가한 채무의 내용도 사업의 무리한 확장이 아닌 코로나19 대응에 따른 방역 관련 사항으로 우려할 수준이 아닌 것으로 나타났다.
<효율성 분야>에서는 지방정부(자치단체)의 적극적 징수 및 체납관리 노력으로 지방세징수율은 2019년 97.82% → 2020년 98.17% → 2021년 98.22%로 지속적으로 높아지고 있으며, 체납액관리비율(지방세+세외수입)도 2019년 2.15% → 2020년 1.80% →2021년1.66%로 지속적으로 낮아지고 있다.
한편, 지방세와 세외수입을 포함하는 자체수입비율(규모)은 2020년 27.19%(110.8조) →2021년 28.42%(122.9조)로 전년 대비 1.23%p 상승하였는데, 부동산가격 상승 등에 따른 취득세 증가(2020년 29.5조 → 2021년 33.7조)와 경기호조에 따른 지방소득세의 증가(2020년 16.9조→ 2021년 20.0조)에 따른 것으로 파악된다.
복지·환경 분야 등 수요 증가로 지방보조금규모(비율)이 2020년 20.6조(5.26%) → 2021년 21.7조(5.23%)로 증가, 출자‧출연‧전출금(비율)은 2020년 10.4조(2.28%) → 2021년 11.4조(2.38%)로 증가하였으나, 세출 대비 지방보조금비율 등은 전년 수준인 것으로 나타나 지방보조금의 증가가 세출구조에 부정적인 영향을 미치지는 않고 있다.
<계획성 분야>에서는 취득세 등에 대한 보수적 세입추계(과소추계) 등으로 세수오차비율 (2020년 89.73% → 2021년 85.65%) 및 중기지방재정계획의 예산반영비율(2020년 100.16% → 2021년 95.42%)은 전년 대비 부진한 것으로 나타나, 세수추계 정확성 제고 노력이 필요한 것으로 보인다.
또한, 이·불용액비율은 재정집행 적극 추진 등으로 2020년 5.72%에서 0.77%p 감소한 4.95%로 집행실적이 개선된 것으로 나타났다.
행정안전부는 이 같은 재정분석 평가 결과에 따라 우수 자치단체에는 행정안전부 장관 표창 및 27억 원의 특별교부세가 12월 중 성과 포상으로 지급될 계획이다.
종합점수 분야 최우수단체로는 광역은 대전·충남 등 2곳, 기초는 경기 화성·경기 연천·서울 강서구 등 11곳이며, 전년 대비 분석결과의 상승 폭이 큰 경기, 인천 옹진 등은 일종의 노력상이라 할 수 있는 특별상 대상이다. 또한, 효율성 및 계획성 분야별로도 광주·대구 등 최우수단체를 각각 13곳씩 선정하여 포상할 계획이다.
이번 자치단체별 재정분석 결과는 지방재정통합공개시스템인 ‘지방재정 365’ (http://lofin.mois.go.kr)에 공개하여 주민 누구나 자기 지역의 살림살이를 쉽게 볼 수 있다.
한창섭 행정안전부 차관은 “내년에는 부동산경기 위축 등으로 지방세입 여건이 녹록지 않고, 국내·외 경기 불확실성 등으로 지방재정 여건도 매우 어려워질 것으로 예측된다”라며 “이번 재정분석 결과를 자치단체의 예산편성·심의 및 집행 등 재정 운용 과정 전반에 내실 있게 반영하여 지방재정의 건전성 및 효율성 제고를 유도해 나가겠다“라고 밝혔다.
